衰老导致的激素水平下降是男性肥胖的“隐形推手”。长期以来,科学界已明确雌激素对女性脂肪堆积的直接调控作用,但雄激素(睾酮)如何影响男性脂肪代谢始终是未解之谜。近日,第八附属医院赵子建团队发表突破性研究,揭示了男性衰老与肥胖关联的新分子机制。这项研究也为开发新一代减肥降脂药物奠定了理论基础。

衰老过程中男性和女性血清GPHB5水平
衰老过程中,男性睾酮水平显著下降,导致体内脂肪过度积累,尤其是病理性的中心肥胖。然而,细胞学和动物模型研究显示,睾酮无法直接调控脂肪细胞的脂质代谢,提示存在一个未知的中介激素。这一“断层”长期困扰雄激素与代谢领域,成为男性肥胖治疗的瓶颈。

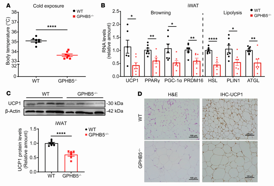
GPHB5基因的缺失导致雄性小鼠脂肪褐变和脂肪分解能力减弱
赵子建团队的研究发现糖蛋白激素β5(GPHB5)正是连接睾酮与脂肪调控的关键中介内分泌激素。GPHB5通过其经典受体促甲状腺激素受体(TSHR)促进脂肪细胞脂解。

回补重组GPHB5蛋白能够恢复代谢敲除鼠的表型
在临床样本中显示,男性血液中GPHB5水平与年龄呈负相关,与循环睾酮浓度呈正相关。睾酮能在培养的人体细胞中直接激活GPHB5表达,而雄激素受体(AR)的药理阻断可消除该效应。雄激素受体(AR)基因敲除不仅导致肥胖发生,还引起GPHB5表达下调。特异性敲除雄性(非雌性)个体的GPHB5基因后,能量摄取水平不受影响,但白色脂肪棕色化大幅减弱、能量消耗降低、脂质降解作用减弱、脂质合成与转运增强,最终引发严重肥胖、胰岛素抵抗及肝脏脂肪变性。反之,重组GPHB5蛋白能在AR敲除、GPHB5敲除,以及ob/ob肥胖小鼠模型中,产生强烈的减肥作用,主要是通过刺激能量消耗以及白色脂肪棕色化来减少脂肪堆积,甚至在雌性卵巢功能缺失(OVX)模型上也能发生类似的功效。综上所述,本研究有力证明GPHB5是连接睾酮(及衰老过程)与男性脂肪组织分解代谢效应的关键中介激素,也为开发类GPHB5功能的减肥药物提供了理论基础。

补充重组GPHB5蛋白能够明显减重减脂
随着我国进入老龄化社会,衰老相关代谢综合征(如肥胖、糖尿病等)的发病率不断上升,给个人健康和社会医疗带来沉重负担。赵子建团队的研究为预防和治疗衰老相关肥胖及代谢综合征提供了新的干预靶点,有望为老年健康事业发展作出贡献。
该成果在国际权威期刊《Journal of Clinical Investigation》发表,由南方医科大学第八附属医院作为唯一通讯单位完成,彰显了医院在代谢与衰老交叉领域的研究实力与国际影响力。未来,团队将继续深入研究GPHB5的调控机制,推动研究成果向临床应用转化。
