近日,第八附属医院国际转化医学研究中心教授赵子建团队发布一项重要研究成果,为口腔鳞状细胞癌(OSCC)治疗提供新思路。
口腔鳞状细胞癌是最常见的口腔恶性肿瘤,占所有口腔癌的90%以上。尽管手术、放疗和化疗等治疗手段不断进步,患者5年生存率仍仅约50%–60%,复发与转移风险较高。因此,开发更为精准、有效且副作用可控的治疗策略,一直是临床和科研亟待突破的关键问题。近日,第八附属医院赵子建教授团队的研究成果,为这一难题提供创新解决方案。

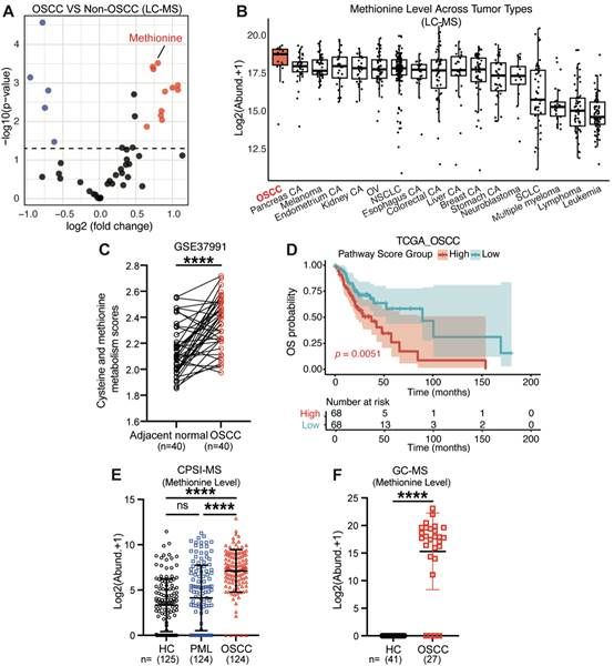
甲硫氨酸在OSCC中显著富集,并与患者不良预后相关
研究首先通过对OSCC临床样本进行生物信息学分析发现,OSCC存在显著的甲硫氨酸代谢异常,且高甲硫氨酸代谢水平与患者不良预后密切相关。进一步体外实验表明,甲硫氨酸剥夺能够显著抑制OSCC细胞的增殖和迁移能力,提示甲硫氨酸代谢可能是OSCC的重要治疗靶点。

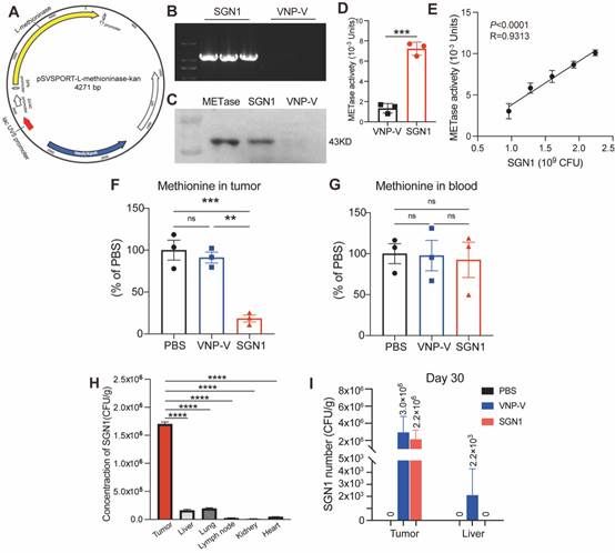
SGN1选择性定植于OSCC组织,并持续降低肿瘤微环境中的甲硫氨酸水平
研究团队随后发现,传统的饮食性甲硫氨酸限制虽然具有一定抑瘤作用,但同时会带来明显的系统性毒性。为克服这一局限,团队将高表达甲硫氨酸酶的工程化溶瘤细菌SGN1应用于OSCC治疗研究。结果显示,SGN1能够选择性定植于肿瘤组织,并持续降低肿瘤微环境中的甲硫氨酸水平,从而实现对肿瘤代谢的精准干预。

SGN1在多种模型中显著抑制OSCC生长
在多种模型中,SGN1均表现出良好的抗肿瘤活性。研究表明,SGN1可有效抑制OSCC皮下移植瘤模型和原位肿瘤模型的生长,并减少颈部淋巴结转移。此外,在患者来源肿瘤类器官(PDO)模型中,SGN1同样能够显著抑制肿瘤细胞增殖。进一步的血液学、生化指标及组织学分析表明,SGN1具有良好的安全性和耐受性,展现出重要的临床转化潜力。
该成果在国际药学权威期刊《Journal of Controlled Release》发表,第八附属医院作为主要通讯单位完成,充分彰显了医院在肿瘤代谢干预及活体药物研发领域的研究实力与国际影响力。值得一提的是,基因工程溶瘤细菌SGN1目前已取得美国FDA、中国NMPA及中国台湾TFDA的6项IND临床试验许可,并入选国家药监局大湾区分中心重点品种服务清单。未来,赵子建教授团队将继续推进SGN1(或)与免疫检查点抑制剂药物、一线化疗药物联用在不同肿瘤适应症中的转化研究,推动更多科研成果向临床应用转化。
