近年来,我校基础医学院教授赵存友团队联合粤港澳大湾区脑科学与类脑研究中心、香港科技大学、中山市第三人民院等,依托同卵双生子研究体系,整合多组学技术,构建起一条贯穿“遗传变异—分子调控—神经环路—行为异常—干预逆转”的系统研究路径。
精神分裂症、双相情感障碍和抑郁症等精神疾病长期面临发病机制复杂不清、缺乏客观诊断标志物与有效干预靶点的核心挑战。团队聚焦精非编码遗传变异,发现长链非编码RNA LINC02449在患者中发生等位基因特异性表达异常引起风险等位基因被激活,导致前额叶—伏隔核环路过度兴奋,引发社交障碍(图1),在分子、神经环路与行为层面建立了清晰致病链条。相关成果以Gain of Alternative Allele Expression of LINC02449 at rs149707223 in Schizophrenia and Bipolar Disorder: Inducing Synaptic Transmission and Behavioral Deficits in Mice”为题发表在Nature Communications(2025)。

图1 LINC02449介导CPLX1介导小鼠行为异常的作用机制示意图
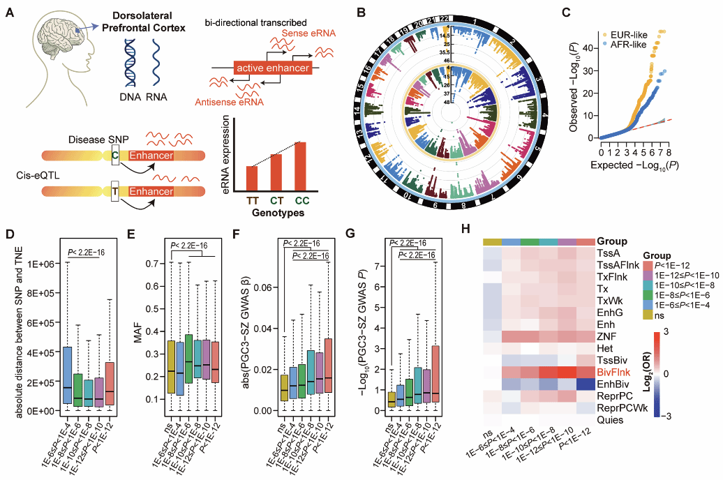
进一步研究揭示:非编码变异可通过等位基因偏好性结合转录因子SMC3和CEBPB,驱动lncRNA PAXIP1-AS1异常表达,调控突触相关基因,引发神经功能及行为异常。成果以“Allele-Specific Regulation of PAXIP1-AS1 by SMC3/CEBPB at rs112651172 in Psychiatric Disorders Drives Synaptic and Behavioral Dysfunctions in Mice”为题发表在Advanced Science(2025)。团队还构建增强子RNA调控图谱,结合孟德尔随机化分析,揭示非编码调控元件在精神分裂症中的潜在因果作用(图2)。成果以“Mendelian randomization facilitates identification of schizophrenia risk enhancer RNAs”为题发表在Molecular Psychiatry(2025)。系列研究共同指向非编码调控是精神疾病的重要分子基础。

图2 增强子RNA图谱构建示意图及其特征
在此基础上,团队针对LINC02449–CPLX1致病轴,利用已上市药物利鲁唑进行干预,在分子、环路及行为层面实现系统性纠正,证明遗传驱动的脑功能异常具有可干预性。这一结果以Riluzole Restores Circuit and Behavioral Function Altered by Allele-Specific Expression-Mediated LINC02449–CPLX1 Dysregulation为题发表在Schizophrenia bulletin (2026)。在精准诊断方面,团队还构建首个“血液—脑组织”统一的表观遗传时钟模型,揭示精神分裂症表现为发育迟滞,双相情感障碍与抑郁症呈现加速衰老,这些变化可在外周血中检测,具有早期预警与分型潜力(图3)。相关成果以Recalibrating the epigenetic clock reveals divergent DNA methylation age signatures across schizophrenia, bipolar disorder and major depressive disorder 为题发表在The British Journal of Psychiatry(2026)。

图3 三种常见精神障碍表观遗传时钟异向偏移的特征图
团队的系列研究成果深化了对精神疾病分子机制的认识,推动了从机制解析到精准诊断与干预的转化。未来,团队将继续围绕非编码调控与神经环路机制,推动精神疾病从“症状诊断”向“机制分型与精准干预”转变,为精准医学发展提供新路径。