近日,珠江医院医学检验部主任、深圳医院院长周宏伟研究团队首次揭示肠道菌群衍生代谢物硫酸吲哚酚(IS)通过破坏心肌线粒体功能,成为慢性肾病患者心衰发生的关键致病因子。团队通过单中心小规模的临床队列研究,发现肠道内大肠杆菌具有预警慢性肾病患者心衰潜力,益生菌制剂DM02或可作为潜在防治手段,未来团队将进一步通过大规模多中心前瞻性临床研究验证,为慢性肾病患者心血管疾病防控提供全新视角。
CKD患者肠道菌群紊乱,引发心衰
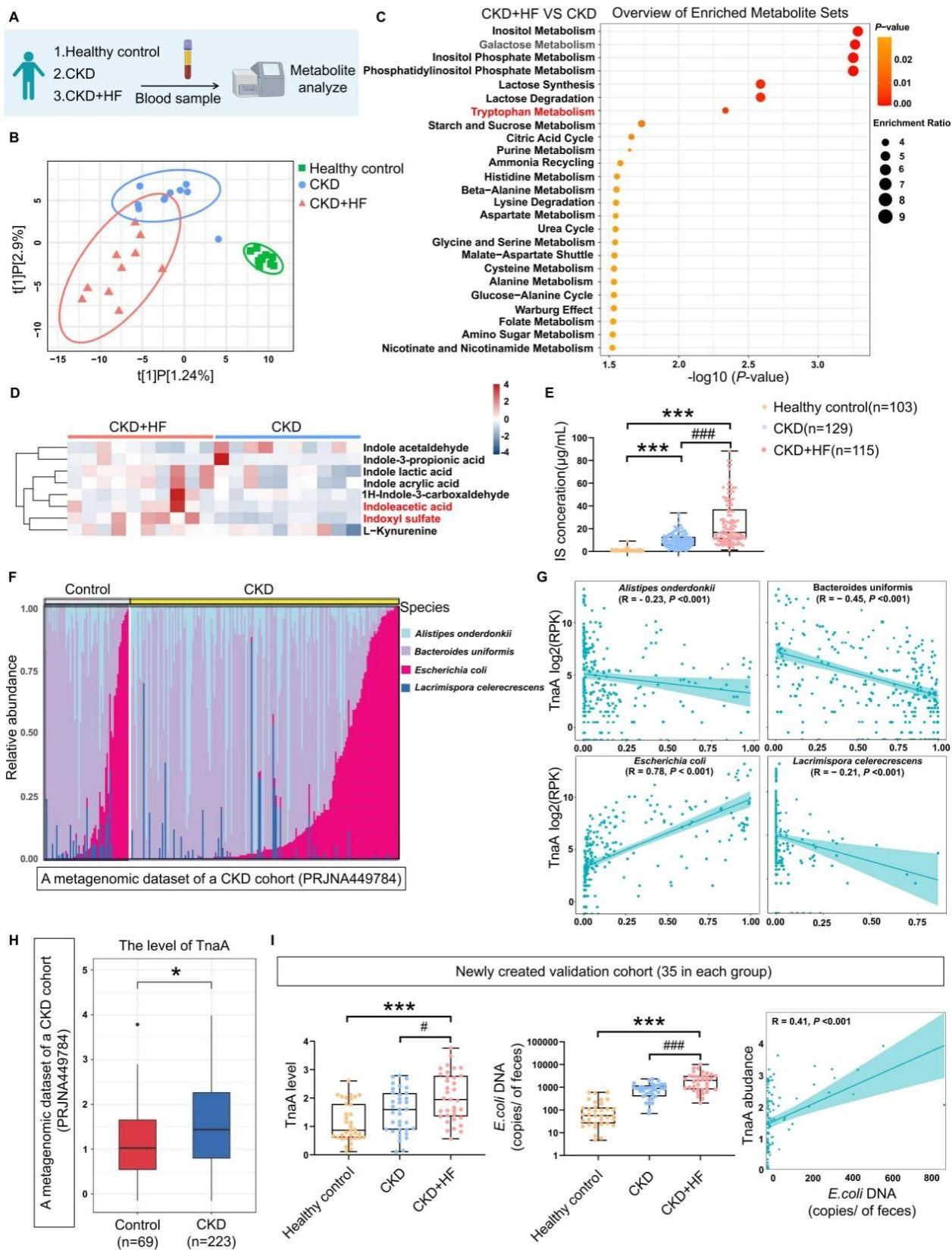
我国40岁以上人群慢性肾病的患病率大于10%,随着医疗技术不断进步,慢性肾病(CKD)患者生存期显著延长,但心血管疾病成为慢性肾病患者不良预后的主要并发症,约50%患者死于心血管疾病,而心衰是所有心血管疾病终末期,搞清慢性肾病患者心衰高发的机制具有重大意义。
研究人员比较了健康人、慢性肾病患者及同时患有慢性肾病和心衰的患者三组人群的肠道菌群结构,发现三者肠道微生物组成有明显差异,在慢性肾病合并心衰的患者中,大肠杆菌明显增多,硫酸吲哚酚水平显著上升。
是什么导致硫酸吲哚酚增加?研究人员分析了69名健康人和223名慢性肾病患者的基因数据库,发现大肠杆菌的数量与一种名为TnaA的代谢酶(负责生成硫酸吲哚酚)含量呈正相关,在慢性肾病合并心衰的患者中,TnaA水平和大肠杆菌数量都更高,且两者存在正相关关系。

大肠杆菌促使IS生成,引发患者心衰大肠杆菌及其代谢物IS与CKD相关心衰发生密切相关
为了验证大肠杆菌是否在慢性肾病患者相关心衰发生中起关键作用,研究人员通过特殊饮食让大鼠患上慢性肾病,然后给它们补充大肠杆菌。结果发现,大肠杆菌明显加重了患有慢性肾病大鼠的心脏功能损伤,但同样剂量的大肠杆菌对健康大鼠的心脏却没有影响,说明大肠杆菌对心脏的损害以肾功能受损为前提。
那么硫酸吲哚酚是不是大肠杆菌导致心脏损伤的关键环节?研究人员培养出一种缺失TnaA酶(负责产生硫酸吲哚酚)的突变大肠杆菌,并在慢性肾病大鼠中进行实验。结果显示,这种改造后的大肠杆菌并没有使慢性肾病大鼠的心功能进一步恶化,这说明肠道中的大肠杆菌主要是通过TnaA酶产生硫酸吲哚酚来促进慢性肾病相关心衰的发生。
该研究在国际顶尖期刊Cell hostµbe上发表题为Gut Microbiota-Derived Indole Sulfate Promotes Heart Failure in Chronic Kidney Disease的文章。

大肠杆菌通过IS促进CKD相关心衰发生
IS如何导致心衰?
研究人员用硫酸吲哚酚处理人源心肌细胞(AC16)进行转录组测序。结果显示,硫酸吲哚酚扰乱了心肌细胞的能量代谢,明显提高了多个线粒体相关基因,包括TTC19、TIMM8B、CYP1B1和ARMC10的活性,其中CYP1B1的升高被证实与能量代谢紊乱密切相关。降低CYP1B1后,硫酸吲哚酚对心肌细胞的损害作用被改善,这个现象也在动物实验中得到了证实。
研究人员还发现,硫酸吲哚酚能够与AHR(芳烃受体,参与调控CYP1B1的表达)相互作用,硫酸吲哚酚促使心肌细胞中AHR的表达增加,降低AHR的活性,可以有效改善硫酸吲哚酚引起的心肌细胞损伤。
为推动研究成果向临床应用转化,研究人员自主研发了一种益生菌产品DM02,由两种乳酸菌(L. reuteri和L. plantarum)组成。动物实验表明,DM02能够明显改善慢性肾病大鼠因大肠杆菌引起的心脏功能损伤。
随后进行随机交叉临床研究,将3-5期慢性肾病患者随机分为两组,一组服用安慰剂,另一组服用DM02益生菌(每天两次,持续两周),之后经过两周停药休息,再互换干预措施。结果显示,服用DM02的患者体内大肠杆菌数量和硫酸吲哚酚水平都显著下降。
此外,为了探索肠道菌群是否能够预测慢性肾病患者发生心衰的风险,研究人员招募了199名3-5期慢性肾病患者,进行为期6个月的随访。结果表明,肠道内大肠杆菌数量高的患者,发生心衰的风险约为其他患者的3倍,基于大肠杆菌建立的预测模型也表现出较好的准确性,说明大肠杆菌有望作为临床评估慢性肾病患者心衰发生风险的预测标志物。
总的来说,这项研究通过基础与临床研究结合,证实大肠杆菌通过调节硫酸吲哚酚生成,引起心肌细胞能量代谢障碍,导致慢性肾病相关心衰发生,为肠-肾-心在慢性肾病相关心衰的发生发展中的作用及机制提供新见解,提出基于肠道微生态群防治慢性肾病相关心血管疾病新思路。
文章主要通讯作者为珠江医院检验医学部主任、深圳医院院长周宏伟教授,共同通讯作者为珠江医院李壮教授、哈尔滨医科大学附属第一医院李悦教授。共同第一作者为珠江医院检验医学部博士后张云及哈尔滨医科大学附属第一医院韩雪杰博士。